又一国产手术机器人公司,要IPO了。
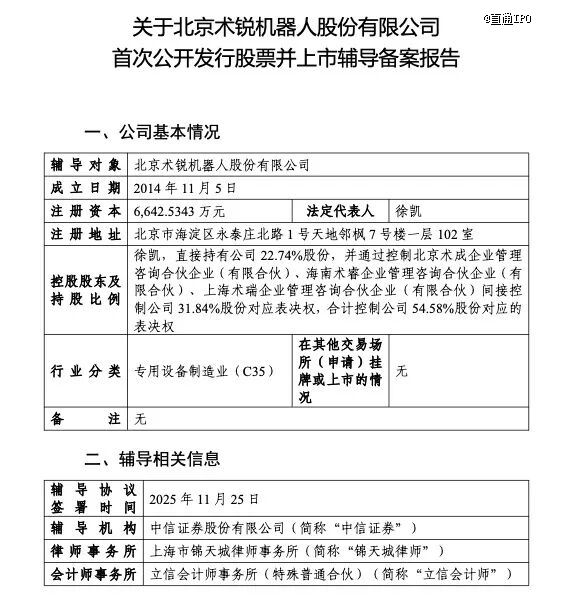
证监会官网显示,北京术锐机器人股份有限公司(以下简称:术锐机器人)已在北京证监局完成IPO辅导备案登记,辅导机构为中信证券。

来源:证监会
据公开资料,术锐机器人是一家由上海交通大学徐凯教授创立的高科技医疗器械企业,致力于单孔微创腔镜手术机器人系统的研发、生产和商业化。
更为值得一提的是,继微创机器人于2021年正式登陆港交所后,早在2023年,精锋医疗、思哲睿、和华瑞博等多家国产手术机器人企业就展开过一次上市潮,其中也包括术锐机器人,后者同中信证券签署上市辅导协议,也正式启动A股IPO进程。
只不过,时至今日,各家还尚未成功登陆二级市场,而术锐机器人亦以二次辅导揭开了新的IPO征途。
在国产手术机器人赛道,术锐机器人是一家明星初创公司。
其创始人徐凯深耕手术机器人领域接近20年,毕业于美国哥伦比亚大学,师从“医疗机器人之父” Russell Taylor教授。
读博期间,他曾参与了哥伦比亚大学世界首台单孔腹腔镜微创手术机器人的研制,更曾对外透露过,早在2009年,他们就已经在实验室里做出了世界首台单孔机器人。
彼时,腔镜手术机器人领域的绝大部分市场被进口品牌以高昂的价格垄断,故而,在其导师预言达芬奇机器人可能会垄断市场15~20年的时候,徐凯就暗下决定要做出新一代的手术机器人打破垄断。
随后,徐凯回国在上海交通大学担任机械与动力工程学院教授,并投身于研发,带领团队攻克了关键技术,推出“可变形对偶连续体机构”这一颠覆性设计。
这一技术基础亦成为了徐凯于2014年创办术锐机器人,并研发拓展出一系列关键技术与核心部件,全面进入了产业化的根基。
据悉,依托“对偶连续体机构”这一革新性设计,术锐机器人产品所搭载的高性能可形变手术臂动作不仅灵动精准,综合性能比肩国际*的单孔手术机器人水平,还一举打破国外多年技术垄断。
术锐机器人官网显示,公司设计出搭载超弹性镍钛合金蛇形手术器械的术锐单孔腔镜手术机器人,继2020年成为中国首台通过创新医疗器械特别审查程序的单孔手术机器人之后,于2023年6月获得国家药品监督管理局( NMPA )的上市批准并于 2024 年2月*次获得适用范围的变更批准,用于泌尿外科及妇科腹腔镜手术操作,是国内*能够同时覆盖泌尿外科和妇科腹腔镜手术操作的多科室单孔腔镜手术机器人,有效填补了国内空白。
2025年5月6日,术锐单孔腔镜手术机器人获国家药品监督管理局(NMPA)医疗器械注册变更批准适用范围变更为“该产品由医师利用主从操控系统对于微创手术器械进行控制,用于泌尿外科、妇科、普通外科、胸外科肺部腔镜手术操作”。
自此,术锐单孔手术机器人成为国内*、*覆盖泌尿外科、妇科、普通外科、胸外科四大外科领域的单孔手术机器人。
截至2025年4月末,术锐机器人在全球范围内提出专利及申请超805项,已构筑全方位自主知识产权保护体系,为国内单孔微创腔镜手术机器人领军企业。
而术锐技术研发及产业化快速发展的同期,一级市场亦闻风而至。
根据天眼查显示,术锐机器人在2019年至2023年这4年间,合计完成6轮融资,其背后站满了一众知名VC,包括天峰资本、顺为资本、汇鼎投资、国投招商、辰德资本、美敦力、上海生物医药基金、源星资本等机构。
其中,早在2019年,雷军旗下的顺为资本就领投了术锐机器人数千万元A轮融资,随后又在B轮、C轮持续加注;再到2021年至2022年,公司更是以年融2轮进行融资提速,期间,美敦力领投B+轮,并跟投了C轮。
据此前的天眼查数据显示,顺为资本持有术锐机器人12.11%的股份,是其*的机构投资方,但目前这一数据在天眼查上显示为“未披露”。
另据辅导备案显示,创始人徐凯直接持股22.74%,并通过控制北京术成企业管理咨询合伙企业(有限合伙)、海南术睿企业管理咨询合伙企业(有 限合伙)、上海术瑞企业管理咨询合伙企业(有限合伙)间接控制公司 1.84%股份对应表决权,合计控制公司54.58%股份对应的表决权。













