汽车经销商在亏本卖车与资金断裂的夹缝中苦苦挣扎。
“两周内没装满83台冰柜,资格直接被取消。”
近日,娃哈哈渠道大洗牌的消息在各大行业引起震动。报道称,年销300万元以下的中小经销商被批量清退,部分区域由“大商”统一接管。开篇正是一家有着15年经验的哇哈哈代理商,因83台冰柜只投放了40多台,未达突击检查标准而被取消代理资格。
而当娃哈哈经销商面临洗牌时,汽车经销商的日子同样不好过。
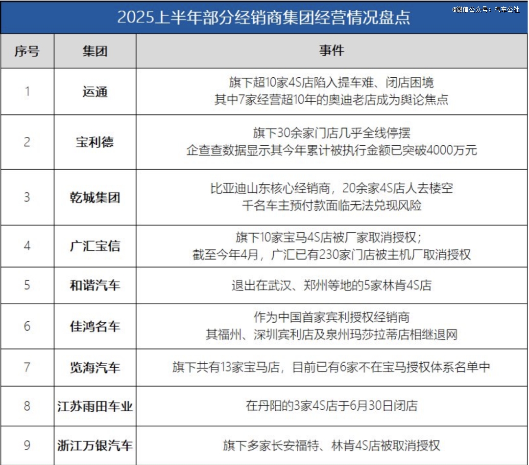
数据显示,2024年,全国超4400家4S店退网,相当于每天消失12家门店。行业亏损比例超过五成,4S店规模自2021年首次出现负增长。到了今年上半年,超1200家4S店濒临倒闭,仅27.5%的4S店完成既定销量目标,超七成经销商深陷达标泥潭。
与此同时,在库存高企背景下,业内预判下半年将有三分之一经销商,因资金链紧绷被迫调整经营策略,部分或面临退网风险。而艰难的处境不仅体现在表格上,更体现在汽车经销商对盈利的渴求、4s店的萧条和销售卖车的KPI压力上。
01
销量崩塌,汽车经销商的多重困境
“卖一辆车亏两三万元是常有的事,不卖的话资金链随时会断。”
在上海一家4S店里,销售经理看着停车场内堆积如山的库存车苦笑着说道。此前也曾有经销商集团负责人透露,“15万-20万元的车,经销商优惠动辄5万元以上,扣除厂家返利每台车仍亏损4万元。”
显然,亏钱卖车并不独属于哪一家4S店,而是当前汽车经销商共同面临的困境。据统计,今年上半年,全国超八成的门店存在价格倒挂现象,六成左右的门店倒挂幅度甚至超过15%,经销商就这样陷入卖一辆亏一辆的怪圈。
不仅是主流价格区间的车型如此,就连豪华品牌也难逃厄运。
上半年,各大传统豪华品牌在华销量遭遇不同程度下滑。超豪华领域更是寒意逼人,保时捷进口中国销量下滑26.1%,宾利、劳斯莱斯、玛莎拉蒂等品牌跌幅普遍超20%。
而豪华品牌们的应对之策同样是降价促销。此前,有报道称,宝马的部分车型优惠超15万元,5系落地价下探至30万元区间;奔驰C级车型的终端降价幅度也超过40%;保时捷旗下卡宴、帕拉梅拉等车型最 大折扣力度更是高达七折。
连主流品牌甚至豪华品牌都折扣和亏钱卖车,更不用提小众一些的品牌车型了。
那些产品力不强、品牌存在感本就不足的经销商门店里,我们看到的是展厅新车锃亮,停车场水泄不通。显然,这不是汽车经销商的繁荣,而是库存积压窒息的一面。截至2025年中,全国积压345万辆新车,创近两年新高,按每辆车15万估算,冻结超过5100亿资金。
越来越高的库存积压,使得经销商的库存系数(即库存车辆与月销量比值)普遍超过警戒线。

数据显示,今年上半年,汽车经销商库存预警指数升至56.6%,持续位于荣枯线以上,在此背景下,72.5%经销商上半年销量不达标。
因此,经销商们不得不独自承受的巨额资金占用成本。但这些本应该应流动起来的资金,此刻却在经销商的停车场里落了一层又一层的灰、淋了一场又一场的雨。
为了让了减少库存压力,汽车经销商们因此采取了各式各样的促销方法来吸引客户,降价正是其中的重要一环,这就是为什么我们看到了4S店大多存在优惠幅度不同的卖车现象。据不完全统计,仅2025年前4个月降价车型就超过60款,5月更是激增至百余款,部分车型降幅超过5万元,甚至重现3万元级低价车。
降价的恶果也正在全产业链蔓延。
2024年中国汽车行业利润率仅为4.3%,到了2025年一季度进一步下滑至3.9%。而汽车零部件供应商为保住大客户,也不得不接受低于成本线的报价,订单越多亏损越严重。在终端市场,超过八成的经销商陷入价格倒挂,使得行业平均利润率仅为4.1%。
与此同时,当84.4%的经销商亏本卖车,消费者真能从中获益吗?残酷的现实是否定的。
因为经销商亏的每一分钱,最终都会以另一种方式转嫁给消费者。巨额优惠背后,往往隐藏着强制捆绑的高额保险和装潢礼包;低息贷款金融方案暗藏手续费;售后维修时,“建议项目”和“原厂推荐”价格水分惊人......
一场因“赚不到钱”而产生的连锁反应,正在汽车产业链上恶性循环着。
02
谁在制造渠道“黑洞”?
“卖车赶不上进车快,卖车随缘,进车是任务。”有销售这样跟汽车公社吐槽道,在他看来,销商卖车难的问题,汽车厂商也要承担部分责任。
因为库存高企的背后,是产销模式的错位。而根源就在于主机厂盲目扩产上量,导致密集建店、压库,终端价格扭曲。不仅如此,更有经销商表示,“厂家压库任务完不成,返点、补贴全泡汤,资金链立刻绷断。卖了,单车亏钱,但好歹能拿到返利,维持现金流。”
因此,当厂家为了追求极 致漂亮的产销数据,任务指标层层加码,不顾终端消化能力,将压力转嫁给经销商,完不成则扣减返利甚至取消代理资格。这种现象使得经销商压力倍增,曾有传言称,有的经销商为拿到厂家返利,虚报出库量,进一步加剧资金压力。

但是,车企有错吗?
从不同角度思考会有不同的答案。有汽车厂商人员跟汽车公社透露:“从销量目标道盈利目标,从给股东交代到各种对赌协议,车企的问题不得不一个一个去解决。降价卖车虽然降低了盈利能力,但薄利多销是目前为数不多可以选择的路。”
这并非虚言。就拿当前热议的新能源车和燃油车的竞赛来说,随着新能源车渗透率不断攀高,部分燃油车企只能一边加码产品力一边降价促销。否则的话,没有销量来支撑明面上的体面,就更不用谈利润和品牌影响力了。
于是,部分“扛不住”的经销商选择从“BBA”投身到“蔚小理”,尤其是那些曾经依附于大众品牌和豪华品牌过惯了“躺着赚钱”日子的经销商们。
例如,作为当前中国汽车经销商集团的“一哥”中升集团,选择加入华为智选车的代理商队伍,在2024年底一次性获得50家左右的经营权。要知道,中升集团下辖的汽车4S店一共约420家,这一数字已经超过了其现有规模的百分之十,证明着中升集团转型的决心。
同时,有主流豪华品牌4S店的销售坦言:“此前经营豪华品牌时每卖一台车平均亏损2万元,转投问界后单车综合毛利提升至约1.3万元,谁都想赚钱。”
除了转投其他品牌外,也有部分车企和经销商选择了缩减门店。
广汇汽车在2025年5至7月新增287家退网门店,占年初网点总数的近4成;梅赛德斯-奔驰计划自2025年起削减超过100家门店,优化低效网点并提升整体运营效率;保时捷计划到2027年将中国经销商数量压缩至约100家。
同时,渠道转型中,轻量化也是关键一步。林肯汽车推出“星火燎原”计划,将单店面积压缩80%至约800平方米,投资门槛降至150-200万元,仅为传统4S店的十分之一。这种创新正在重构汽车厂商和经销商关系。
目前,新势力采用售前端轻资产运营和售后端授权重运营模式,打破了燃油车时代传统经销商的压货弊病。以问界与中升合作为例,经销商每售出一辆车获得约4.5%固定返佣,约1000元,无需承担库存压力,大大减轻了经销商的现金压力。另外,试点的代理制,统一零售价消除价格战,经销商赚取固定佣金和服务费,都是渠道变革转换思路的体现。
而有了这种转变,经销商尝到了甜头,也使得汽车厂商和经销商的合作关系发生转变。
此前,有业内人士呼吁:取消一刀切的销量目标,允许经销商自主申报合理库存上限;简化返利规则;调整批售节奏等。
目前,已经有车企提供做法借鉴。就拿上汽大众来说,当经销商库存系数达到1.6,或当地市占率稳定且库存系数1.5以上时,主机厂不再批发车辆,也是一种缓和经销商压力的尝试。
当然,无论是汽车厂商重新制定规则,还是汽车经销商的自我调整,都是一个漫长的阶段。而目前我们需要知道的是,经销商的生存压力,需要被看到,也需要被解决。













