近年来,在市场环境和消费观念转变的双重驱动下,自助餐迎来了新的发展机遇。不仅自助餐赛道的创业热情高涨,众多非自助餐领域的品牌也纷纷引入了自助模式,进一步拓宽行业边界,推动赛道持续扩容。红餐大数据显示,2024年自助餐市场规模为1,290亿元,预计2025年将会突破1,300亿元。
为了让餐饮从业者更全面深刻地洞察自助餐市场的发展现状和特点,《中国餐饮发展报告2025》以专门章节对自助餐赛道进行了深度解析。
01.自助餐赛道升温,平价自助市场份额持续增长
作为一种外来的餐饮模式,自助餐在我国经历了辉煌到低谷期的发展阶段。不过,随着近年来性价比消费理念的兴起,自助模式再度焕发活力,成为餐饮市场的“宠儿”。
据企查查数据,2023—2024年,自助餐相关企业年注册量连续突破6,000家,2025年前五个月的企业注册量也超过了2,300余家,自助餐企业存量也逼近4万家。红餐大数据显示,2024年全国自助餐市场规模为1,290亿元,同比增长7.5%。截至2025年5月,全国自助餐门店已达到了6.6万家,较2024年同期净增门店1万余家。预计2025年全国自助餐市场规模将超过1,300亿元。

从自助餐的人均消费来看,人均消费在100元以下的“平价自助”门店数量占比持续增长。红餐大数据显示,截至2025年5月,人均消费在100元以下的自助餐门店数占比为 80%,这一比例较2022年提升了17.2个百分点。

从市场竞争格局上看,此前以产品多而全为特点的自助餐,近年来也逐渐走向细分化,涌现了一批聚焦细分品类的自助餐门店,比如火锅自助、烤肉自助、牛排海鲜自助、日式放题、比萨自助等。其中,火锅自助在自助餐赛道中的门店数占比最高,占比为29.3%;其次是烤肉自助和牛排海鲜自助,占比分别为19.6%和18.5%。
近年来,自助餐各细分赛道均发展出了一批颇具规模的品牌,比如火锅自助赛道的围辣小火锅、郭淑芬鲜切牛肉自助老火锅、仟味一鼎自助小火锅、谭三娘鲜切牛肉自助火锅、农小锅、龍歌自助小火锅等一众品牌的门店数均在数百家,尤其是旋转小火锅品牌和牛肉自助火锅品牌的拓店速度较快。
在烤肉自助赛道中,古鲁特烤肉自助、流浪泡泡·破破烂烂的烤肉店、小猪查理川式烤肉、姜胖胖首尔自助烤肉等品牌的门店数均超过了200家。其中,创立于2019年的古鲁特烤肉自助主打高品质韩式风味烤肉,以黑猪五花肉、秘制松板肉、雪花猪上脑等产品为特色,人均消费为55元,显著低于传统烤肉品牌的人均消费,性价比较高。其凭借母公司麟创餐饮集团成熟的供应链体系和丰富的市场运作经验,在多个省市迅速扩张。目前,古鲁特烤肉自助已进驻全国20余个省份110 余个城市,总门店数超过300家。
与此同时,随着牛肉类食材在餐饮各赛道的火爆,主打牛肋条的自助烤肉门店在北京、上海、广州等城市走红,并快速向全国辐射。比如,创立于2024年的林真真牛肋条自助放题。
在牛排海鲜自助赛道中,吉布鲁牛排海鲜自助、豪德亨牛排自助餐厅等品牌门店数领跑。其中,豪德亨牛排自助餐厅是采用“点牛排+自助免费吃”的形式,主打高品质厚切牛排,同时提供比萨、烧烤、炒菜、小吃、水果、甜品、饮品等多种不限量自助美食,人均消费在78元左右。截至2025年5月,豪德亨牛排自助餐厅已在浙江、江西、福建等地区开出了170余家门店,并连续两年被评为“中国餐饮品类红鲤奖(中国餐饮品类十大品牌)·年度自助餐十大品牌”。
日式放题、比萨自助以及综合自助领域也有一些代表品牌,如大渔铁板烧、比格比萨自助、星伦多自助料理、亚马逊环球美食百汇等。
此外,诸如面包自助、面馆自助、饺子自助、小龙虾自助、麻辣烫自助、快餐自助、早茶自助等不同类型的自助餐厅也在不断涌现。而一些非自助餐领域的品牌也引入了自助模式,以提升消费者体验和拓宽消费场景,如庆丰包子铺、满记甜品、南城香、永和大王、必胜客等,粤菜品牌金鼎轩还在北京开出了首家自助餐厅。
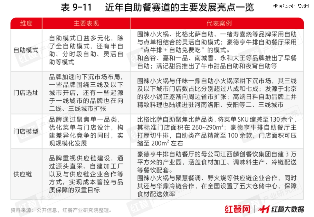
02.品牌加速布局下沉市场,以门店模型与供应链降本增效
近年来,随着餐饮市场的竞争愈发激烈,自助餐品牌纷纷在经营策略上积极求变,如聚焦品类、采用灵活的自助模式、开拓下沉市场、优化供应链等,以寻求更长远的发展。

在自助模式方面,从全自助、半自助、分时段自助到灵活自助,众多品牌探索出了更加多元化的自助模式。例如,围辣小火锅、比格比萨自助、小猪查理川式烤肉、一绪寿喜烧等品牌均采用自助与点单相结合的灵活自助模式;豪德亨牛排自助餐厅则采用“点牛排+自助免费吃”的模式。
与此同时,部分非自助餐品牌也推出适合自身的自助模式。比如海底捞、探鱼烤鱼、师烤·豆花烤鱼等品牌推出了小料自助、冰粉自助;和合谷、嘉和一品、南城香、永和大王等品牌推出了早餐自助;满记甜品推出了午市甜品自助和夜宵自助。
在门店选址方面,一些自助餐品牌瞄准下沉市场的消费潜力,加速向三线及以下城市布局。比如围辣小火锅、仟味一鼎自助小火锅、小猪查理川式烤肉、吉布鲁牛排海鲜自助、汉釜宫、郝阿娘鲜切牛肉自助火锅等品牌均有超过一半的门店布局在三线及以下城市;发源于北京的农小锅也正逐渐向周边省市扩张,目前其三线及以下城市门店数占比接近四成;高端自助品牌上井精致料理自2024年起陆续进驻河南洛阳、安阳等三线城市。
红餐大数据显示,截至2025年5月,全国三线及以下城市的自助餐门店数占比为51.6%,比2024年提高了0.7个百分点,比2023年提高了1.4个百分点。

在门店模型方面,为了顺应当前市场趋势,不少品牌通过聚焦单一品类,优化菜单与门店设计,通过对门店模型的设计和优化,让门店更具市场抗风险能力和竞争力。以江西麟创餐饮集团旗下的两大自助餐品牌为例,豪德亨牛排自助餐厅与古鲁特烤肉自助餐厅分别深耕牛排、烤肉这两个细分品类。其中,豪德亨牛排自助餐厅巧妙地将菜单划分为点单主餐与免费自助副餐两部分,主餐聚焦于10余款精选厚切牛排,满足消费者对高品质牛排的追求;而副餐则提供超过100款的丰富产品选择,让消费者在享受牛排的同时,也能体验到自助的乐趣。
古鲁特烤肉自助餐厅则主打韩式风味烤肉,核心肉类产品SKU在20~30款,同时搭配了比萨、小吃、水果、饮品、甜品等产品。相较于传统自助餐行动辄三四百款产品的“大而全”模式,豪德亨牛排自助餐厅与古鲁特烤肉自助餐厅均大幅精减了SKU数量,同时也使得门店面积得以缩减至约200㎡,不仅显著降低了初始建店成本与日常运营成本,还拓宽了门店选址的灵活性。
在供应链建设方面,自助餐品牌通过源头直采、自建加工厂以及与供应链企业合作等方式,夯实供应链基础,实现成本管控与品质保障的双重目标。例如,江西麟创餐饮集团于2023年提出了“从田间到餐桌”的全产业链战略,在江西总部自主投资建设了总面积达3万平方米的麟创餐饮产业园。这一产业园集统一采购、食材加工、调味料生产、冷链仓储物流、电商运营等功能于一体,形成了紧密衔接、高效协同的产业链闭环,为旗下各大品牌门店提供全方位、全链条的SKU供应支持,有力保障了自助品牌毛利率稳定在50%。目前,麟创餐饮产业园已全面投入生产运营,其产能不仅能满足当前门店需求,还具备支撑全国超过1,000家门店原材料供应的能力,为其集团品牌的快速扩张提供了有力支撑。
此外,江西麟创餐饮集团还高度重视运营管理团队的建设,培养了50余位经验丰富的区域经理,有效提升了集团旗下各个品牌在全国范围内的运营效率与市场响应速度。
结语
当前,自助餐赛道的再次翻红,说明消费者对于这种高自由度用餐形式的消费热情未减。然而值得注意的是,自助模式只是餐饮经营的一种形式,特别是一些原本并非深耕自助餐赛道的品牌,自助模式并不能成为拯救品牌的*解药。













